どうも、lenheyvanです。
Marshall 1987Xの回路解説Part2です。
では続きを解説していきましょう。
Part1はコチラ
↓↓↓
回路解説
Part1では入力部~V1まで解説したので、その続きからです。
V1~V2
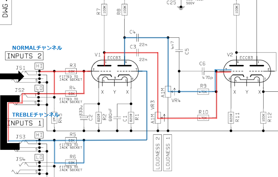
Part1で解説したチャンネルリンクした場合の信号の流れは下図のようになります。

赤線がNORMALチャンネル、青線がTREBLEチャンネルです。
NORMALチャンネルはV1の左側、TREBLEチャンネルはV1の右側で増幅されます。
NORMALチャンネルの信号は、カップリングコンデンサのC3を通ってLOUDNESS2ノブ(ボリューム回路)へいきます。ボリューム回路を取った後、R10を通ってV2へ辿り着きます。
TREBLEチャンネルの信号は、カップリングコンデンサのC4を通ってLOUDNESS1ノブ(ボリューム回路)へいきます。ここで、NORMALチャンネルには無かったC5のコンデンサがありますが、これはハイパスコンデンサです。
コンデンサは高音域だけ通す特性があるので、ボリューム回路で信号を減衰した場合でも高音域だけは迂回させることで、モコモコしないシャキッとしたサウンドにしています。
そのあとはR9を通ってV2へ辿り着きますが、R9と並列にC6のコンデンサがあります。これはR9(グリッドストッパー抵抗と言います)とV1でローパスフィルター(ハイカットフィルター)が形成されることで高音域が落ちてしまうため、それを緩和するためのハイパスコンデンサです。
真空管には内部容量と言って、10-100pFくらいのコンデンサ成分があるので、R9やR10の抵抗と内部容量でフィルターを形成してしまいます。
これも計算のうえでサウンド設計しましょう。
R9,R10を小さくすると高音域が立ってきますし、大きくすると柔らかい感じになります。また、同じようにC6を大きくすると明るいサウンド、小さくするor取り外すと落ち着いたサウンドにできます。
NORMALチャンネルはボリューム回路のハイパスコンデンサ、グリッドストッパー抵抗のハイパスコンデンサを敢えて設けないことで、柔らかいサウンド設計にしています。
カスケード接続モディファイ
オリジナルの回路ではV1は各チャンネルで1つずつ利用しています。
プリ管3段目のフェーズインバーターを除くと、増幅はV1→V2a→V2bの3段になります。(V2bはカソードフォロワーなので、ほぼ2段です)
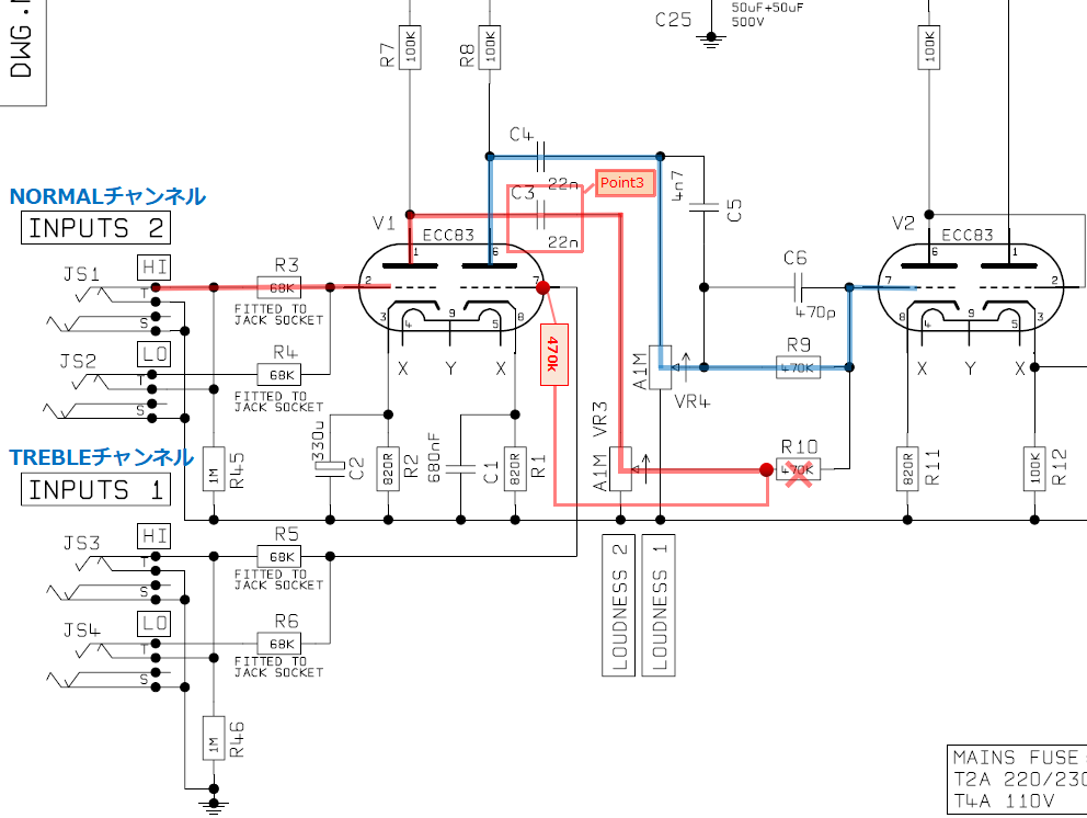
1959/1987の後年に発売されたJCM800ではV1aとV1bをカスケード接続(直列接続)することでゲインUpしていますが、これと同じ仕様にすることでハイゲイン化Modすることができます。Part1で動画公開した1987XにもこのModを適用してあります。
下図は私がカスケード接続した際の回路図です。

まず、ギターをNORMALチャンネル(HI)に挿しこみます。
V1aで増幅された信号はC3を通ってLOUDNESS2ノブ(ボリューム回路)を通った後、ノーマルの回路ではV2へ向かうところを、V1bに戻すように改造します。
グリッドストッパー抵抗は真空管のグリッドにできるだけ近いところに入れたほうが良いので、V1の7番端子に直接接続します。そのため、R10は取り外してしまいます。
また、R10の右上に×印をつけていますが、ここは接続しないようにします。
下は実際の作業時の画像ですが、改造前はLOUDNESS2ノブから赤枠で囲った部分のBN2と書かれている赤い配線に繋がっています。そこからR10を通って、V2へいくようになっています。

LOUDNESS2ノブからBN2配線を取り外します。

そして、BN2配線、R10を基板から取り外します。R10は取り外さなくても良いのですが余計な信号ラインを伸ばしておきたくないので気持ち的に取り外しちゃいます。

次に、R10の回路図上の左側、つまりLOUDNESSノブの中央端子からV1の7番端子に接続します。厳密に言うと、V1の7番端子に470k抵抗を直接取り付け、そこに接続するということになります。
以下赤枠部分はLOUDNESSノブの中央端子です。
このとき、信号が入力側とクロストークしてしまうとノイズや発振の原因になったりするので同軸ケーブルを使用しました。RG174という線材です。
オヤイデさんで扱っていたのでそれを使用しています。

下図は赤枠部分がLOUDNESS2→470k抵抗→7番端子の部分です。
線材と抵抗をハンダ付けして熱圧縮チューブで保護しています。

このモディファイを行うときに重要なのが下図のPoint3です。
初段のV1a増幅後に通るカップリングコンデンサC3ですが、増幅段を多くする場合は前段のほうは低音域を抑えてタイトにすることで、低音域の濁りを除去してあげるのが良いので、C3は2.2nF~10nFくらいにします。私は2.2nFか4.7nF辺りを選択することが多いです。

カソード部(初段:R2/C2、二段目:R1/C1)も自分好みの定数に変えましょう。
V2~V3
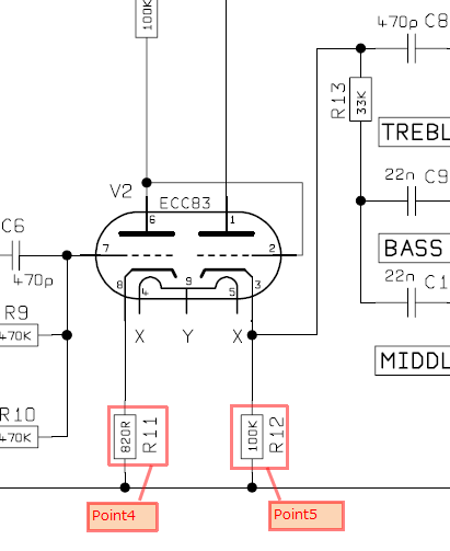
次にV2です。

Point4はV2aのカソード部ですが、抵抗のみなので、全帯域を増幅してます。
並列に1uF以下のコンデンサを追加するのが良いでしょうね。
右側のV2bはEQにかける前にインピーダンスを下げるためのカソードフォロワーになっています。カソード部のPoint5の100kはMarshallの伝統的な定数です。
超高音域の耳に痛いアイスピックがある場合は、ここに並列に小容量のコンデンサ(1000pF以下)を追加することで除去することができます。
V2bを通った後はEQ回路です。

これも伝統的なMarshallの定数ですね。
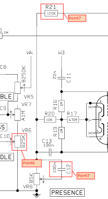
Point6のMIDDLEノブはオリジナルでは25kポットですが、これを50kにするとMIDDLEがグッと持ち上がります。初期のEVHのMarshallは50kになっていたようです。
私のメインアンプはFATスイッチにして、切り替え可能にしてあります。
50kポットでも、抵抗1本を接続する/しないでポット全体の抵抗値を変更できます。
仕組みの詳細はコチラの記事で紹介しています。
↓↓↓
EQ回路の後はフェーズインバーターへ続きますが、ここにプレゼンス回路があります。

R21がNFB抵抗と呼ばれるもので、これを大きくするとブースト量が大きくなります。
下にあるVR8(5kポット)はプレゼンスノブでノブを左に回すと抵抗値が大きくなりブースト量が小さくなり、右に回すと逆の動きになります。
C12はブーストする帯域を決めるコンデンサで、オリジナルは100nF(0.1uF)です。
このコンデンサを通過する帯域をブーストするので、容量を小さくすると高い音域だけを、容量を大きくしていくともう少し低い帯域からブーストされるようになります。
切れの良いサウンドを求めるならオリジナルくらいの定数で、もう少しミッドからブーストしたいなら0.68uF辺りが良いです。
ちなみにもう少し仕組みの解説をすると、ここはNFB(ネガティブフィードバック)回路というものになっていて、後段の信号を前段に戻しています。
それによって、ゲインが下がるとともに、トゲトゲしい歪みを除去して滑らかにしています。つまり、サウンド的には大人しいサウンドになります。
プレゼンスノブは、NFBをかけないように働くことで、ゲインを上げてトゲトゲしいサウンドにします。ちょっと分かりにくいですが、NFB量が増える→大人しいサウンドへ、NFB量が減る→攻撃的なサウンドへ、ということになります。
NFB抵抗のR21を大きくするとブースト量が大きくなると言いましたが、これはNFB量を減少させているからです。
オリジナルでは100kですが、220kくらいにあげるとだいぶ攻撃的になります。
C12のコンデンサは、交流(高域)を通して直流(低域)は通さないというコンデンサの特性をうまく利用してブースト帯域をコントロールしています。
・周波数が低くなればなるほど抵抗値が大きくなる→NFB量が増える(ゲイン小)
・周波数が高くなればなるほど抵抗値が小さくなる→NFB量が減る(ゲイン大)
となるので、ある周波数以上をブースト&攻撃的にする、というわけです。
また、以前、Origin50hの記事でPPIMVを話題に挙げたときに、フェーズインバーターでも意外と歪むという話をしましたが、R20の10k抵抗を7kくらいに下げると、フェーズインバーターの歪みを強くすることができます。
実際やってみたことがありますが、V1,V2とはまたちょっと違った質感の歪みで、LAメタルっぽい圧縮感のある密度の濃い歪みに感じました。
次回は最後に、
Lar/MarタイプのPPIMV(Post Phase Inverter Master Volume)について解説します。